
디지털 기반 시기능 훈련 프로그램의 임상적 유효성 평가
; Jae Hyeok Choi1
; Byeong-Yeon Moon2
; Hyun Gug Cho2
; Dong-Sik Yu2
; Jae Hyeon Noh2
; Sang-Yeob Kim2, *
초록
본 연구는 간헐성 외사시 환자를 대상으로 기존 아날로그 시기능 훈련에 스마트폰 기반 디지털 시기능 훈련 콘텐츠를 병행 적용했을 때의 임상적 효과를 평가하고자 하였다.
간헐성 외사시로 진단받은 34명(평균 연령 10.47±4.10세)을 대상으로 아날로그 훈련군(17명)과 아날로그·디지털 훈련 병행군(17명)으로 구분하였다. 각 그룹은 정해진 절차에 따라 훈련을 수행하였으며, 훈련 전·후의 원거리 교정시력, 원·근거리 사시각, 양성 및 음성 융합력의 분리점, 양안 조절력 및 입체시를 측정하였다.
두 훈련 그룹 모두 원거리 교정시력, 근거리 양성 및 음성 융합력, 양안 조절력, 입체시에서 훈련 전과 비교해 통계적으로 유의한 향상을 보였다(p<0.05). 외사시각의 경우, 아날로그 훈련군에서는 유의한 변화가 없었으나(p>0.05), 아날로그·디지털 훈련 병행군에서는 원·근거리 모두 유의하게 감소하였다(p<0.05). 그룹 간 비교에서도 아날로그·디지털 훈련 병행군이 근거리 양성 융합력에서 더 큰 향상을 나타냈다(p<0.05). 또한 상관분석 결과, 아날로그·디지털 훈련 병행군은 조절력을 제외한 대부분의 항목에서 훈련 전 시기능 저하가 심할수록 개선폭이 큰 유의한 상관성을 보였다.
본 연구에서 개발한 스마트폰 기반 디지털 시기능 훈련 콘텐츠의 병행 적용은 간헐성 외사시 환자의 전반적인 시기능 개선뿐만 아니라, 특히 외사시각 감소와 융합력 강화에 있어 기존 아날로그 단독 훈련보다 임상적으로 더욱 효과적임을 확인하였다. 이는 향후 안광학 분야에서 시기능 훈련의 효율성을 극대화하고, 디지털 치료제로서의 활용 가능성을 시사하는 중요한 기초 자료가 될 것이다.
Abstract
This study evaluated the clinical effectiveness of combining smartphone-based digital vision therapy with analog therapy for intermittent exotropia.
Thirty-four patients (mean age: 10.47±4.10 years) were assigned to an analog (n=17) or a combined analog–digital training group (n=17). Pre- and post-training assessments included visual acuity, distance and near deviation angles, break point of positive and negative fusional vergence, accommodative amplitude, and stereoacuity. Data were analyzed using SPSS 26.0 for within- and between-group comparisons and correlation analysis.
Both groups significantly improved in best-corrected visual acuity, near fusional vergence, accommodative amplitude, and stereoacuity (p<0.05). However, significant reductions in distance and near exodeviation were observed only in the combined group (p<0.05). Between-group comparisons revealed a significantly greater improvement in positive fusional vergence at near in the combined analog–digital training group (p<0.05). Correlation analysis showed that, except in accommodative amplitude, poorer baseline function strongly correlated with greater post-training improvement in the combined group.
Integrating smartphone-based digital content with analog therapy proved clinically more effective than analog training alone, particularly in reducing exodeviation and strengthening vergence. These results provide foundational evidence supporting digital vision-training programs as efficient digital therapeutics in ophthalmic practice.
Keywords:
Intermittent exotropia, Fusional vergence, Vision therapy, Digital therapeutics, Smartphone-based training키워드:
간헐성 외사시, 융합력, 시기능 훈련, 디지털 치료제, 스마트폰 기반 훈련서 론
시기능 훈련은 양안시 이상의 처치법 중 하나로써, 단순히 외안근을 단련시켜 안위를 교정하는 것을 넘어 시각기능과 시지각 능력을 회복시킬 수 있는 방법으로 주목받고 있다.[1-3] 비사시성 양안시 이상자뿐만 아니라 외사시를 비수술적으로 교정하기 위한 목적으로도 적용되며, 그 임상적 유용성 역시 긍정적으로 보고되고 있다.[4] 시기능 훈련은 주시, 버전스, 조절, 안구운동, 시각적 주의력, 시지각, 주변시야 인식 및 신체 균형 능력 등을 통합적으로 향상시켜 시각 정보를 효율적으로 처리하도록 지원함으로써, 시각적 문제 해결과 삶의 질 향상에 기여한다.[4,5]
현재 주로 활용되는 아날로그 시기능 훈련 도구에는 렌즈, 프리즘, 적록필터, 편광필터, 그리고 구경 및 격막 원리를 이용하여 개발된 aperture rule, 입체경 등이 있다.[6] 선행 연구[7]에서 아날로그 방식을 이용한 시기능 훈련의 과학적 근거 및 훈련 효과를 증명하였다. Kim과 Lee[8]는 아날로그 방식의 시기능 훈련 이후 피훈련자들의 입체시, 눈모임 근점, 조절용이 그리고 조절력에서 유의한 향상을 확인하였고, 특히, 시각 효율 기능에 탁월한 효과가 있음을 보고하였다. 또한, Lee와 Park[9]의 연구에서 실시한 양안 시기능 개선 효과에 대한 메타분석 결과에 따르면, 아날로그 방식의 시기능 훈련에 대한 시기능의 개선 효과를 뒷받침하고 있다.
하지만 아날로그 시기능 훈련의 경우, 피검사자의 반응을 해석하고 자극 조건을 설정하기 위해서는 훈련자의 많은 경험과 전문성이 요구되고, 정확하게 반응하지 못하는 어린이나 고령 환자에게는 적용이 어려울 수 있다. 또한, 피드백이 즉각적이거나 일관되지 못하고, 전문가의 직접 지도 없이는 훈련이 불가능하여 환자에게 시각적, 경제적 부담을 준다. 이러한 한계는 훈련의 접근성과 효율성을 떨어뜨리며, 특히 장기 훈련이 필요한 환자에게 지속적 관리를 어렵게 만든다. 이를 해결하기 위해 1980년대부터 컴퓨터를 활용한 시기능 훈련이 개발되었으며, 최근에는 디지털 치료제(digital therapeutics, DTx)가 안광학 영역에도 도입되어 시기능 향상의 비침습적 접근법으로 주목받고 있다. [10] 특히, 소아 약시 치료에서 그 유용성이 입증되었다. [11]
그러나 외사시 환자를 대상으로 한 스마트폰 기반 디지털 시기능 훈련의 임상적 유용성에 대한 연구는 아직 부족한 실정이다. 따라서 본 연구는 간헐성 외사시 환자들을 대상으로, 기존 아날로그 시기능 훈련 원리를 바탕으로 본 연구에서 개발된 스마트폰 기반 디지털 시기능 훈련 콘텐츠를 적용하여 그 임상적 유효성을 평가하는 것을 목적으로 한다.
대상 및 방법
1. 대상
본 연구에서는 간헐성 외사시로 인하여 2 02 4년 4월부터 10월(6개월간)까지 인천광역시 소재 시기능훈련센터에서 훈련을 수행한 평균 연령 10.47±4.10세의 34명(남 19명, 여 15명)을 대상으로 실시하였다. 모든 대상자는 외사시의 외과적 수술 경험이 없었으며, 원거리 외사시각은 평균 19.56±11.63 △, 근거리 외사시각은 평균 23.59±11.82 △이었다. 문진을 통해 외사시를 제외한 다른 전신질환, 안질환, 발달장애, 약물복용의 경험이 없음을 확인하였다. 총 34명의 대상자 중 아날로그 시기능 훈련군 17명과 아날로그·디지털 시기능훈련 병행군 17명으로 분류하여 훈련을 실시하였다. 본 연구는 저자들의 소속기관 생명윤리위원회로부터 승인(KWNUIRB-2024-07-011-001)을 받았으며, 모든 참여 대상자와 보호자에게 연구의 목적과 취지를 충분히 설명하고 서면 동의를 받은 후 진행하였다.
2. 연구방법
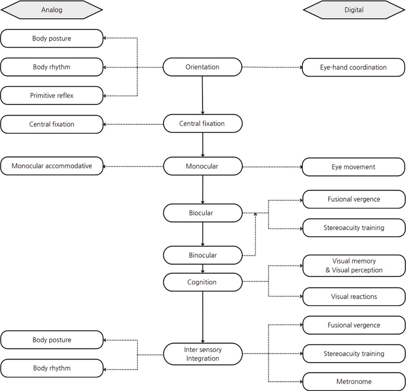
아날로그 시기능 훈련은 대상자의 시기능 발달 과정을 고려하여 7단계 항목을 기반으로 개별 맞춤형 프로그램을 설계하였으며, 시각 운동 협응 및 신체 균형과 연계된 자동화 발달을 목표로 진행하였다.[12] 훈련 초기 단계에는 신체 감각과 협응 능력 향상을 위해 원시 반사 통합 훈련, 신체 균형, 신체 리듬 및 눈-손 협응 훈련을 실시하였으며, [13,14] 이를 위해 Balance board, Walking rail, Pegboard rotation trainer 등을 활용하였다. 이후 안구운동 기능 강화를 위해 중심와 주시, 따라보기 및 홱보기 훈련을 진행하였고, [15,16] Space fixator를 이용한 주시 안정성 훈련과 잔상 훈련 및 황반부 통합기를 활용한 약시 및 중심외주시 교정 훈련을 병행하였다. 핵심적인 양안시 훈련 단계에서는 억제 제거와 융합력 강화를 목표로, 적록 및 편광필터, 렌즈, 프리즘, Brock string, 입체경 등을 활용하여 단안 주시, 조절 및 융합 훈련을 단계적으로 수행하였으며, 마지막으로 신체 및 안구 고유감각 인지 훈련을 통해 감각 통합을 도모하였다.[15,17]
본 연구에 사용된 디지털 시기능 훈련 콘텐츠는 일반적인 시기능 훈련 원리를 기반으로 개발되었으며, 게이미피케이션 요소를 접목하여 훈련의 몰입도를 높였다. 특히 융합이향운동 훈련 전 약시와 억제 치료[18]를 고려하여 콘텐츠별로 적록 및 록적 필터 모드를 추가하여, 난이도 설정 기능(Fig. 1A)과 dichoptic training 방식이 가능하도록 구성하였다.[19,20] 훈련 콘텐츠는 기능에 따라 총 5가지 영역으로 구분된다. 첫째, 안구운동 훈련은 홱보기와 따라보기 운동을 포함하며(Fig. 1B), 둘째, 시각 반응 및 눈-손 협응 훈련은 시각 자극에 대한 반응 속도와 협응 능력을 개선한다(Fig. 1C). 셋째, 시각 기억 및 시지각 훈련은 시각 정보의 처리 속도와 공간 인지력을 향상시키며(Fig. 1D), 넷째, 주변시 훈련은 주변 시야의 자극 인지 능력을 강화한다(Fig. 1E). 마지막으로 입체시 및 융합버전스 훈련은 양안 협응을 통해 깊이 감각을 향상시키고 안정 피로를 감소시키는 것을 목표로 한다(Fig. 1F). 디지털 훈련의 절차는 Fig. 2와 같이 아날로그 훈련의 7단계 항목을 기반으로 진행되었으며, 훈련은 1회당 총 50분으로 제한하였으며, 이 중 20~30분을 디지털 훈련에 할애하고 잔여 시간 동안 아날로그 훈련을 수행하는 방식으로 진행하였다. 훈련은 대상자의 수행 능력에 따라 난이도를 점진적으로 상향 조정하며 진행하였다.
Types of digital-based visual function training developed.(A): Eye movement initial screen setting(B): Ocular exercise training content screen(C): Visual response and eye–hand coordination vision therapy content screen(D): Visual memory and visual perception training content screen(E): Peripheral vision therapy content screen(F): Stereoscopic vision and convergence vision therapy content screen
모든 대상자는 자동포롭터(Essilor APH 550, Essilor Instrument, France)와 편광 LCD 시력표(Essilor LCD Pola, Essilor Instrument, France)를 이용하여 굴절검사를 실시하였으며, MPMVA법으로 결정된 완전교정 상태에서 평가를 진행하였다. 사시각은 Prism bar를 이용한 교대 가림 중화법으로 원거리(5 m)와 근거리(40 cm)에서 각각 3회 반복 측정한 평균값을 사용하였다. 융합력은 프리즘을 이용하여 원,근거리 분리점을 측정하였으며, 눈모음의 개입을 최소화하기 위해 음성 융합력을 먼저 측정한 후 양성 융합력을 측정하였다(arc/sec). 조절력은 Push-up 방법을 이용하여 3회 반복 측정한 평균값을 사용하였고, 입체시는 Stereo fly test(SO001, Stereo Optical Co., USA)를 사용하여 40 cm 거리에서 평가하였다.
자료 통계 분석은 SPSS 프로그램(IBM SPSS statistics ver. 26 for Window, IBM, USA)을 이용하여 실시하였다. 아날로그 시기능 훈련군과 아날로그 및 디지털 시기능 훈련 병행군에서 훈련 전,후 시기능 검사 값의 변화를 비교 분석하고자 Wilcoxon signed rank test를 사용하였고, 두 훈련 그룹별로 시기능 검사값의 차이를 분석하고자 Mann-Whitney U test를 활용하였다. 시기능 훈련 후 시기능 검사항목들의 개선 정도에 대한 상관관계를 분석하기 위해 Spearman’s correlation coefficient법을 사용하였고, 모든 분석결과의 통계적 유의성을 판별하는 기준은 p<0.05로 설정하였다.
결과 및 고찰
1. 시기능 훈련 전,후 시기능 검사값의 비교 분석
시기능 훈련 전과 후의 시기능 평가 항목 변화는 Table 1과 같다. 분석 결과, 두 훈련 그룹은 훈련 후 원거리 교정 시력, 근거리 양성 및 음성 융합력, 양안 조절력, 그리고 입체시에서 통계적으로 유의한 향상을 보였다(p<0.05). 반면, 외사시각의 변화에서는 두 그룹 간 차이가 확인되었다. 아날로그 훈련군은 원거리 외사시각이 훈련 전 16.29±11.92 △에서 훈련 후 15.27±11.64 △로, 근거리 외사시각은 22.82±12.33 △에서 17.94±8.49 △로 소폭 감소하였으나 통계적인 유의성은 없었다(p>0.05). 그러나 아날로그·디지털 훈련 병행군은 원거리 외사시각이 훈련 전 22.82±10.35 △에서 11.33±6.60 △로, 근거리 외사시각은 24.35±11.24 △에서 12.47±7.20 △로 대폭 감소하며 통계적으로 유의한 차이를 나타냈다(p<0.05). 결과적으로 외사시각의 유의한 감소는 디지털 훈련을 병행한 그룹에서만 뚜렷하게 관찰되었다. 이는 Nehad 등[21]이 보고한 컴퓨터 기반 훈련이 전통적 훈련 대비 14% 이상의 추가 효과를 보였다는 결과와 일치하며, 본 연구에서 개발된 스마트폰 기반 콘텐츠의 임상적 유효성을 뒷받침한다.
2. 각 훈련 그룹 간 시기능 검사값 변화의 비교 분석
시기능 훈련 전, 아날로그 훈련군과 아날로그·디지털 훈련 병행군 간의 원거리 교정시력(p=0.486), 원, 근거리 외사시각(p>0.05), 근거리 양성, 음성 융합력(p>0.05), 양안 조절력(p=0.205) 및 입체시(p=0.259)는 통계적인 유의한 차이가 없었다. 이는 훈련 시작 전 두 그룹의 시기능 상태가 동질함을 의미한다. 훈련 종료 후 두 그룹 간의 변화를 비교한 결과, 근거리 양성 융합력에서 가장 뚜렷한 차이가 나타났다(Fig. 3C). 훈련 전 두 훈련 그룹 간 유사하였던 근거리 양성 융합력은 훈련 후 디지털 시기능 훈련 병행군에서 유의한 증가를 보였다(p<0.05). 구체적으로 근거리 양성 융합력의 분리점은 아날로그 시기능 훈련군에서 평균 23.35±10.44 Δ, 아날로그·디지털 훈련 병행군에서 평균 40.47±5.03 Δ으로 아날로그·디지털 훈련 병행군이 통계적으로 유의하게 높았다(p=0.000). 변화량을 분석해 보면, 근거리 양성 융합력의 분리점은 아날로그 훈련군에서 23.34%의 증가율을 보인 반면, 아날로그·디지털 훈련 병행군에서는 59.64%로 상대적으로 높은 증가율을 보였다. 이러한 결과는 디지털 콘텐츠가 제공하는 시각적 피드백과 게임화 요소가 피훈련자의 몰입도를 높여, 반복적이고 지루할 수 있는 융합 훈련의 효율을 극대화했기 때문으로 사료된다. 또한 이러한 양성 융합력의 큰 증가는 아날로그·디지털 훈련 병행군에서 관찰된 전반적인 외사시각의 감소 경향과 밀접하게 연관된 결과로 해석된다. 실제로 외사시각의 경우, 훈련 후 그룹 간 통계적인 차이는 없었으나(p>0.05), 그래프 상에서 아날로그·디지털 훈련 병행군은 훈련 전 대비 훈련 후 외사시각이 급격히 감소하는 임상적 경향이 확인되었다(Fig. 3A, 3B). 이는 변화가 미미했던 아날로그 훈련군과 대조적인 결과로, 디지털 훈련이 융합 버전을 강화함으로써 안위 정렬 유지에 긍정적인 영향을 미쳤음을 시사한다. 이는 컴퓨터 기반 훈련이 전통적 방식보다 높은 효과를 보였다는 선행 연구[21]의 결과와도 일치한다. 결과적으로 디지털 시기능 훈련의 병행은 외사시 교정에 필수적인 융합력 강화와 사시각 감소에 있어 기존 아날로그 방식보다 더욱 효과적이고 임상적 유효성이 높은 것으로 분석되었다.
Comparison of changes in exotropia angle and positive fusional vergence between groups pre- and post-vision therapy.(A) Exotropia angle at distance(B) Exotropia angle at near(C) Positive fusional vergence at near.*: p-value <0.05; Significant differences pre- and post-vision therapy according to Mann-Whitney U test
3. 시기능 평가 항목 간의 상관 분석
시기능 훈련 전 측정값과 훈련 후 변화량 간의 상관관계를 분석한 결과, 디지털 시기능 훈련은 아날로그 방식에 비해 대부분의 항목에서 더욱 뚜렷한 상관성을 나타냈다(Fig. 4). 분석결과, 훈련 전 양안 교정시력이 낮거나 사시각이 클수록 훈련 후 개선폭이 더 큰 강한 상관관계를 보였다. 구체적으로 원거리 외사시각의 변화량과 훈련 전 값의 상관계수는 디지털 시기능 훈련 병행군(r=0.845)이 아날로그 훈련군(r=0.584)보다 높게 나타났으며(Fig. 4B), 근거리 외사시각 또한 아날로그·디지털 훈련 병행군(r=0.763)이 아날로그 시기능 훈련군(r=0.728)보다 높은 상관성을 보였다(Fig. 4C). 근거리 양성 융합력 역시 디지털 시기능 훈련 병행군(r=-0.833)이 아날로그 훈련군(r=-0.671)보다 강한 음의 상관관계를 나타내어(Fig. 4D), 디지털 병행 훈련이 훈련 전 시기능 저하가 심한 대상자에게 더욱 효과적으로 작용함을 확인하였다. 특히, 교정시력의 경우, 상관 분석에서 아날로그·디지털 훈련 병행군(r=-0.789)은 아날로그 훈련군(r=-0.466)에 비해 상당히 높은 음의 상관관계를 보였다(Fig. 4A). 이는 디지털 훈련 프로그램이 시력이 낮은 대상자에게 더욱 집중적인 개선 효과를 유도함을 시사한다. 반면, Fig. 4에 제시된 항목들과 달리 양안 조절력의 경우 다른 항목과 달리 아날로그 훈련군(r=-0.741)이 아날로그·디지털 훈련 병행군(r=-0.501)보다 더 높은 상관성을 나타냈다. 이처럼 훈련 후 각 시기능 항목의 변화량을 분석한 결과, 조절력을 제외한 대부분의 항목에서 아날로그·디지털 훈련 병행군이 아날로그 훈련군에 비해 더욱 높은 상관성을 보였다. 이는 본 연구에서 활용된 디지털 훈련 콘텐츠가 주로 안구운동과 융합 기능 강화에 초점이 맞춰져 있고, 조절력 훈련을 위한 전용 콘텐츠가 개발되지 않아 훈련 과정에 포함되지 않은 점이 주요 원인으로 판단된다. 따라서 향후 스마트폰 기반의 맞춤형 조절 훈련 콘텐츠가 보완된다면, 디지털 치료제의 임상적 유효성은 더욱 확대될 것으로 사료된다.
Correlation analysis between pre-vision therapy values and changes in post-vision therapy value for each group.(A) visual acuity (B) exotropia angle at distance (C) exotropia angle at near (D) positive fusional vergence at near.AVT: analog vision therapy group, DVT: combined analog and digital vision therapy group*: p-value <0.05; Significant differences pre- and post-vision therapy according to Mann–Whitney U-test
종합적으로 본 연구자가 개발한 스마트폰 기반 콘텐츠는 피훈련자에게 게임화 요소를 제공하고, 청각 자극이 동반된 훈련[22]을 위해 메트로놈 기능을 통합하였으며, 단계별로 명확한 지침을 제공함으로써 훈련 대상자의 참여도를 높이고 몰입감을 향상시켰다. 이러한 접근은 기존 훈련방식의 지루함을 탈피하고 지속적인 동기를 부여하여, 결과적으로 시기능 개선 효과를 극대화하는 데 기여한 핵심 차별화 요소로 판단된다. 최근 4차 산업혁명을 맞이하여, 환자 맞춤형 소프트웨어 의료기기를 의미하는 디지털 치료제가 개발, 보급 단계에 있다. [23] 디지털 치료제는 최근 안광학 영역에서 시각 기능 향상을 위한 비침습적 접근법으로 주목받고 있으며 본 연구의 결과는 디지털 치료제의 임상적 가능성을 뒷받침하는 중요한 자료로 활용될 수 있을 것으로 사료된다. 특히 스마트폰 기반 시기능 훈련 콘텐츠는 환자 맞춤형 디지털 치료제 개발의 방향성을 제시하며, 향후 추가적인 연구를 통해 다양한 연령대와 시각적 요구를 반영한 콘텐츠를 개발하고, 이를 임상 현장에서 보다 광범위하게 적용함으로써 안광학 분야의 디지털 전환을 가속화할 수 있을 것으로 기대된다.
다만, 본 연구는 다음과 같은 제한점을 가진다. 첫째, 시기능 훈련 과정은 대근육 훈련, 중심와 주시 훈련, 단안 안구운동 훈련 및 조절 훈련, 복안시 훈련, 양안시 훈련, 그리고 감각 통합 훈련으로 구성되어 있다. 이러한 과정의 특성상 일부 아날로그 방식의 훈련이 필수적으로 포함되어야 하였으며, 이로 인해 순수하게 디지털 시기능 훈련만을 수행하는 그룹을 구성하는 데 한계가 있었다. 이에 따라 본 연구에서는 아날로그와 디지털 시기능 훈련을 병행하는 그룹으로 분류하여 연구를 진행할 수 밖에 없었다. 둘째, 조절력 훈련을 위한 디지털 콘텐츠는 현재 개발 단계에 있어, 이번 연구의 조절 훈련은 디지털 시기능 훈련으로 대체할 수 없었다. 이는 상관 분석에서 조절력 항목의 상관성이 상대적으로 낮게 나타난 원인으로 작용한 것으로 생각된다. 따라서 향후 연구에서는 스마트폰 활용의 장점을 반영한 맞춤형 조절 훈련 콘텐츠 개발이 완료된 후 이를 활용한 추가적인 연구가 필요할 것으로 판단된다. 마지막으로 본 연구에서는 억제가 심하지 않아 자각적 복시 보고 또는 타각적 관찰로 융합력 검사가 가능한 간헐성 외사시를 대상으로 하였다. 따라서 억제가 강한 외사시나 내사시 환자에게도 동일한 디지털 기반 시기능 훈련 프로그램이 효과적으로 적용될 수 있는지에 대해서는 추가적인 검증이 필요하다. 향후 연구에서는 억제 수준과 사시 유형에 따른 훈련 효과의 차이를 분석하여 본 연구 결과와의 일반화 가능성을 확대할 필요가 있다.
결 론
본 연구는 간헐성 외사시 환자를 대상으로 스마트폰 기반 디지털 시기능 훈련 프로그램의 임상적 유효성을 검증하고자 하였다. 연구 결과, 시기능 훈련 전과 비교해 두 훈련 그룹 모두 원거리 교정시력, 근거리 양성, 음성 융합력, 양안 조절력 및 입체시에서 통계적으로 유의한 개선을 보였다. 하지만 임상적으로 가장 중요한 외사시각의 경우, 아날로그 훈련군에서는 통계적으로 유의한 감소가 나타나지 않았으나, 디지털 시기능 훈련 병행군에서만 원·근거리 모두 유의한 감소가 뚜렷하게 나타났다. 또한 시기능 훈련 후 아날로그 훈련군에 비해 디지털 시기능 훈련 병행군에서 시력과 근거리 양성 융합력이 통계적으로 유의하게 더 크게 향상되었다. 상관분석에서도 디지털 시기능 훈련군이 원거리 외사시각 및 근거리 양성 융합력 등에서 아날로그 훈련군보다 더 높은 연관성을 보였다. 결론적으로 본 연구자가 개발한 스마트폰 기반 디지털 시기능 훈련 콘텐츠는 전반적인 시기능 개선에 긍정적인 유효성을 보였다. 본 연구결과는 안광학 분야의 디지털 전환과 임상 적용 확대를 위한 근거자료로 활용될 것으로 기대된다.
Acknowledgments
본 논문의 일부내용은 박명현의 석사학위 논문에서 발췌하였음
References
- Huang JC. Neuroplasticity as a proposed mechanism for the efficacy of optometric vision therapy and rehabilitation. J Behav Optom. 2009;20(4):95-99.
-
Castaldi E, Lunghi C, Morrone MC. Neuroplasticity in adult human visual cortex. Neurosci Biobehav Rev. 2020;112:542-552.
[https://doi.org/10.1016/j.neubiorev.2020.02.028]
-
Baroncelli L, Lunghi C. Neuroplasticity of the visual cortex: in sickness and in health. Exp Neurol. 2021;335:113515.
[https://doi.org/10.1016/j.expneurol.2020.113515]
-
Han DH, Paik HJ. The minimal postoperative follow-up period to determine secondary surgery in patients with intermittent exotropia. J Korean Ophthalmol Soc. 2014;55(5):711-718.
[https://doi.org/10.3341/jkos.2014.55.5.711]
- Press LJ. Applied concepts in vision therapy, 1st Ed. Santa Ana: Optometric Extension Program Foundation, 2008;3-14.
-
Caltrider N, Jampolsky A. Overcorrecting minus lens therapy for treatment of intermittent exotropia. Ophthalmology. 1983;90(10):1160-1165.
[https://doi.org/10.1016/s0161-6420(83)34412-2]
- Ciuffreda KJ. The scientific basis for and efficacy of optometric vision therapy in nonstrabismic accommodative and vergence disorders. Optometry. 2002;73(12):735-762.
-
Kim EJ, Lee HM. The effects of vision training on attention in children with accommodative dysfunction. J Korean Ophthalmic Opt Soc. 2023;28(2):107-114.
[https://doi.org/10.14479/jkoos.2023.28.2.107]
-
Lee JY, Park CM. Binocular visual functions effect of vision therapy programs: a meta-analysis. J Korean Ophthalmic Opt Soc. 2015;20(2):201-210.
[https://doi.org/10.14479/jkoos.2015.20.2.201]
- Korea Biotechnology Industry Organization (KoreaBio). Digital Therapeutics (DTx) Trends, 2020. https://www.koreabio.org/board/board.php?bo_table=brief&key_type=b_subject&key_word=디지털치료제, (23 December 2025).
-
Xiao S, Angjeli E, Wu HC, et al. Randomized controlled trial of a dichoptic digital therapeutic for amblyopia. Ophthalmology. 2022;129(1):77-85.
[https://doi.org/10.1016/j.ophtha.2021.09.001]
-
Nawrot P, Michalak KP, Przekoracka-Krawczyk A. Does home-based vision therapy affect symptoms in young adults with convergence insufficiency? Optica Applicata. 2013;43(3):551-566.
[https://doi.org/10.5277/oa130314]
-
Pecuch A, Gieysztor E, Wolańska E, et al. Primitive reflex activity in relation to motor skills in healthy preschool children. Brain Sci. 2021;11(8):967.
[https://doi.org/10.3390/brainsci11080967]
-
Nawrot P, Przekoracka-Krawczyk A. Body balance in adults with binocular vision disorders. Congress of European Academy of Optometry and Optics - Dublin 2012.
[https://doi.org/10.13140/RG.2.2.26256.20481]
-
Suwal R, Dev MK, Khatri B, et al. Impact of active vision therapy compared to conventional patching therapy on visual acuity and stereoacuity in children with amblyopia. J Optom. 2024;17(1):100484.
[https://doi.org/10.1016/j.optom.2023.100484]
-
Hansraj R. Pursuit eye movements: a review. Afr Vis Eye Health. 2008;67(4):160-165.
[https://doi.org/10.4102/aveh.v68i4.195]
-
Cooper EL, Leyman IA. The management of intermittent exotropia: a comparison of the results of surgical and non-surgical treatment. Am Orthopt J. 1977;27(1):61-67.
[https://doi.org/10.1080/0065955X.1977.11982424]
-
Vedamurthy I, Nahum M, Bavelier D, et al. Mechanisms of recovery of visual function in adult amblyopia through a tailored action video game. Sci Rep. 2015;5:8482.
[https://doi.org/10.1038/srep08482]
-
Rajavi Z, Sabbaghi H, Amini Sharifi E, et al. The role of interactive binocular treatment system in amblyopia therapy. J Curr Ophthalmol. 2016;28(4):217-222.
[https://doi.org/10.1016/j.joco.2016.07.005]
-
Qiu X, Zhou Y, Yu X, et al. Impact of online video game-based dichoptic training on binocular vision rehabilitation in post-surgical patients with intermittent exotropia. Ophthalmol Ther. 2024;13(8):2185-2196.
[https://doi.org/10.1007/s40123-024-00978-z]
-
Nehad T, Salem T, Elmohamady MN. Combined office-based vergence therapy and home therapy system for convergence insufficiency in Egyptian children. Open Ophthalmol J. 2018;12:12-18.
[https://doi.org/10.2174/1874364101812010012]
-
Stevenson RA, Wilson MM, Powers AR, et al. The effects of visual training on multisensory temporal processing. Exp Brain Res. 2013;225(4):479-489.
[https://doi.org/10.1007/s00221-012-3387-y]
-
Cooper J. Review of computerized orthoptics with specific regard to convergence insufficiency. Optom Vis Sci. 1988;65(6):455-463.
[https://doi.org/10.1097/00006324-198806000-00005]

